Content
R scripting tutorial / scripting introduction (including neural networks)
Using Generalized Additive Model (GAM) for statistical analysis
Managing Collinearity in Multi-Variate Analysis
Linguistic Corpora
LaTeX Templates
Task-Dynamic Simulation of Articulatory Gestures
An Online Predictor of Stress Positions in German Words
R scripting tutorial / scripting introduction
Here’s the PDF.
I still remember how hard it was for me to learn R scripting, especially how hard it was to come up with solutions to allegedly simple problems.
This is why I decided to write an introduction to R scripting showing you how to write R scripts on your own. The manuscript targets specifically people who want to learn how to write some simple scripts. I do so by showing how to clean and preprocess a linguistic corpus for deeper statistical analysis.
Also, I provide an introduction scripting two-layer neural networks trained with error-driven learning.
Important:
This is not an introduction on how to analyze data, but an introduction on how to program R scripts. If you have any suggestions, what should be in it, please write me.
The manuscript is work in progress! It is far from perfect, finished or ready. Stuff might not work, please be patient. Nevertheless it shows a good deal of how R is working.
Go back to the top of the page
Using Generalized Additive Model (GAM) for statistical analysis
If you are interested in learning how to learn how to perform statistical analyses in the non-linear domain, you can find here an introduction to Generalized Additive Models (GAMS), a non-linear statistical technique.
Go back to the top of the page
Managing Collinearity in Multi-Variate Analysis
Together with my colleagues Harald Baayen and Peter Hendrix, I published a paper on managing collinearity in the Journal of Phonetics called “Strategies for managing collinearity in multivariate linguistic data”.
The paper can be downloaded here.
The data and the scripts can be downloaded from my osf account here.
Go back to the top of the page
Linguistic Corpora
- A corpus of Schlieren photography of speech production – Potential to study aerodynamics of labial, nasal and vocalic processes. Youtube Videos and PDF
- The Karl Eberhards Corpus of spontaneously spoken Southern German in dialogues. URL
Go back to the top of the page
LaTeX Templates
Writing papers and preparing presentations or posters in LaTeX — sort of a programming language for preparing nicely formatted manuscripts — becomes more and more of a standard in academia. Here you find links to my templates for these three formats. They are on overleaf, an amazing online platform for editing in LaTeX. This youtube video by Matthew Salomone gives a quick and dirty introduction to working with LaTeX on overleaf.
Paper Template (A4); Presentation Template
Poster Template (A0, portrait format — still needs to be prepared — sorry)
Go back to the top of the page
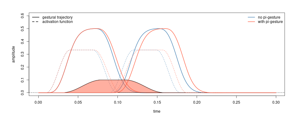
Task-Dynamic Simulation of Articulatory Gestures

The task-dynamic system of articulation, as proposed in the Articulatory Phonology / Task-Dynamic framework developed, among others, by Catherine Browman, Louis Goldstein, Elliot Saltzman and Dani Byrd, allows to simulate the behavior of articulators using a damped harmonic oscillator. I implemented the code by Dani Byrd and Elliot Saltzman which proposes the “pi-gesture” to modulate gestural coordination.
On this website you can modulate different aspects of articulation such as the strength of the pi-gesture, the duration of the gesture, etc..
The simulation is programmed in R in RStudio and shared in shinyapps.
Go back to the top of the page
An Online Predictor of Stress Positions in German Words
Together with Ulrike Domahs and Frank Domahs, I have developed a classifier that predicts what syllable should be stressed in a German word or a non-word with German orthography, when it is read out loud.
Thanks to the initiative of Frank Domahs, I now have developed an online application which researchers can use to make predictions for written words which they are going to use in experiments. You can find the app here.
The app is programmed in R in RStudio and shared in shinyapps.

Hi Fabian,
While looking for your paper on Variable selection I found your blog. Very nice, lot of cool stuff!
Long life and all the rest,
Cheers,
Leo
LikeLike